Die Act!-Marketing-Automation ist in den folgenden drei Varianten verfügbar, die sich durch unterschliedliche Leistungsmerkmale unterscheiden.
        
          
            |   | 
            Basic  für alle Neukunden in Act! Premium CRM enthalten | 
            Select 
              zum Preis von jährlich 948,- € zubuchbar | 
            Complete 
            zum Preis von jährlich 2.388,- € zubuchbar | 
            Advanced 
            zum Preis von jährlich 4.788,- € zubuchbar | 
          
          
            | Anzahl von möglichen E-Mail-Versendungen / Monat | 
            2.500 an beliebig viele Kontakte | 
            25.000 an beliebig viele Kontakte | 
            50.000 an beliebig viele Kontakte | 
            100.000 an beliebig viele Kontakte | 
          
            | Zustellbarkeits- und Compliance-Tools
            Ihre Emails werden über einen zertifizierten Mailversender verschickt, der sich um ausgezeichnete Zustellungsraten kümmert. | 
              | 
              | 
              | 
              | 
          
          
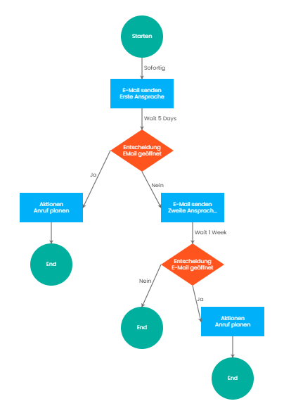
            | Visueller Workflow-Designer
            Erstellen Sie Drip- und Nurture-Kampagnen. Problemlos lassen sich Phasen bearbeiten oder neu einfügen. | 
			  |               | 
              | 
              | 
          
          
            Vorgefertigte Kampagnen und E-Mail-Vorlagen 
            Es werden diverse Beispiele von bereits vorgefertigten Kampagnen und E-Mail-Vorlagen mitgeliefert, auf die sofort zugegriffen werden kann.
  | 
			  | 
              | 
              | 
              | 
          
          
            Social Sharing 
              Sie können ihre Kampagnen über die sozialen Netzwerke ihres Unternehmens auf Plattformen wie Facebook oder Twitter posten, um so zusätzliche Personen zu erreichen. Über Icons in der Fußzeile ihrer Emails finden die Empfänger außerdem schneller den Weg zu ihren sozialen Netzwerken. | 
			  |               
              | 
              | 
              | 
          
          
            | Landing-Pages
            Sie können mitgelieferte Vorlagen oder eigene Designs als Zielseiten für bestimmte Zielgruppen oder Produkte in ihre Website einbauen. Außerdem lassen sich Formulare zur Erfassung von Interessenten erstellen, deren Daten so über ihre Website direkt in Act! fließen. | 
           	  | 
              | 
              | 
              | 
          
          
            | Umfragen
            Im Editor für Landing-Pages lassen sich auch Umfragen bauen. Hierzu stehen ihnen Optionsschaltflächen, Schieber, Bewertungen und andere Fragetypen zur Auswahl. Die Antworten lassen sich Feldern in Act! zuordnen. | 
			  |             
              | 
              | 
              | 
          
          
            | Drip-Marketing
            Senden Sie eine Serie automatisierter und mehrstufiger Kampagnen oder Nachrichten an Kunden und Interessenten. Sie können zu jeder Stufe ihrer Drip-Kampagne Statistiken einsehen und Abonnenten verwalten. | 
			  | 
              | 
              | 
              | 
          
          
            | Kampagnenkalender
            Hier sehen sie in einer Tages-, Wochen- oder Monatsansicht, wann Emails ausgesendet werden. Es stehen Ihnen verschiedene Filter zur Verfügung. | 
              | 
              | 
              | 
              | 
          
          
            Marketing Automation / CRM-Workflow 
            Im Zuge von Kampagnen lassen sich Feldinhalte in Act! ändern und Tätigkeiten anlegen. | 
              | 
              | 
              | 
              | 
          
          
            Respons-Driven-Nurture-Marketing 
            Je nachdem, wie der E-Mail-Empfänger auf die E-Mail reagiert, erfolgt ggfs. eine individuelle und automatisiert gesteuerte weitere Aktion. | 
              | 
              | 
              | 
              | 
          
          
            | Asset-Tracking
            Binden Sie PDFs und YouTube-Videos in Ihre Kampagenen ein und erhalten Sie Daten über die Interaktion der Empfänger mit diesen Anlagen, darunter Anzahl der Impressionen, durchschnittlich mit dem Asset verbrachte Zeit, daraus generierte Leads, ROI und mehr...  | 
              | 
              | 
              | 
              | 
          
          
            Erweiterte Lead-Erfassung 
            Über Webformulare gesammelte Lead-Daten lassen sich nutzen, um automatisch Tätigkeiten oder Verkaufschancen zu erstellen. Leads können automatisiert in AMA-Kampagnen eingefügt werden. | 
              | 
              | 
              | 
              | 
          
          
            | Lead-Management und -Scoring
            Identifizieren Sie die wichtigstens Leads anhand ihrer Reaktionen auf Kampagnen, Antworten in Formularen und Interaktionen auf ihrer Website. Lassen Sie priorisierte Leads automatisch in passende Act!-Gruppen schieben. | 
              | 
              | 
              | 
              | 
          
          
            | Event-Marketing
            Veranstalten Sie Webcasts, Tradeshows und andere Veranstaltungen mit einer Vorlage speziell für das Event-Marketing. Sie können Einladungen versenden, Informationen zur Registrierung erfassen, Teilnehmer nachverfolgen und mehr. | 
              | 
              | 
              | 
              | 
          
          
            | Tracking der Website-Aktivitäten
            Sie erhalten Daten zu Besuchern ihrer Website wie Interaktionen pro Besucher, Herkuft, Einstiegs- und Ausstiegsseiten. Lassen Sie in Act! automatisch Tätigkeiten erstellen. | 
              | 
              | 
              | 
              | 
          
          
            | Progessive Profiling
            Sammeln Sie in kleinen Schritten Daten über ihre Kontakte, indem Sie ihre Formulare und Umfragen automatisch in kleine Häppchen teilen, die den Kontakten über mehrere Besuche verteilt zugespielt werden. | 
              | 
              | 
              | 
              | 
          
          
            | A/B - Tests
            Testen Sie zwei leicht unterschiedliche Varianten ihrer Inhalte in Vergleichstests, um die wirksamere Kundenansprache zu ermitteln. | 
              | 
              | 
              | 
              |